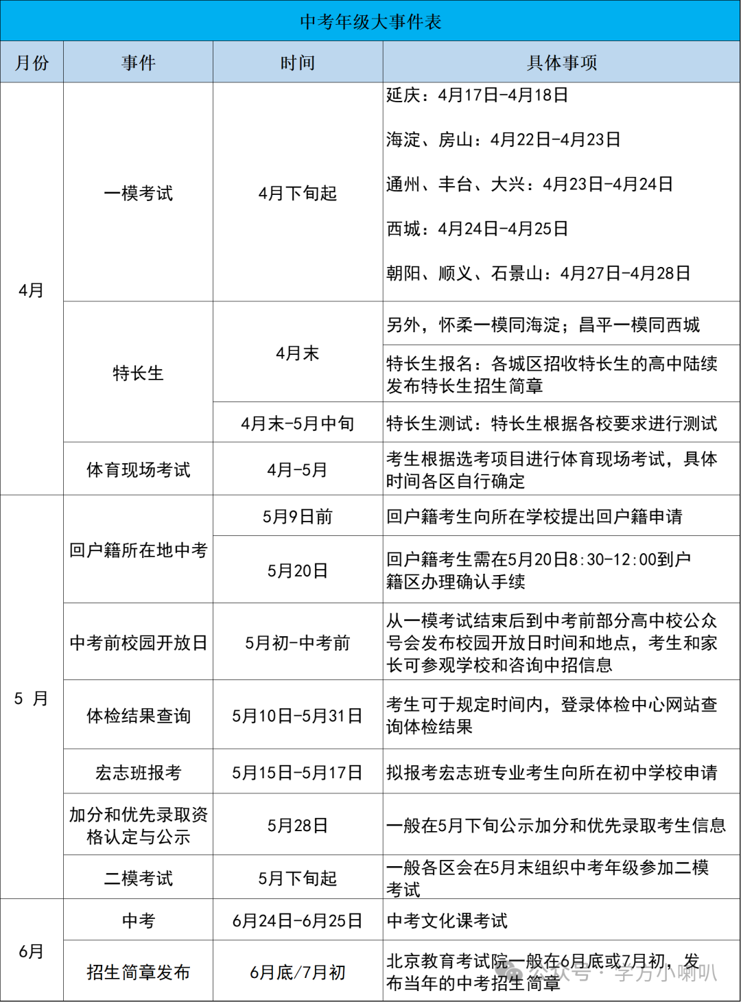
初三上半学期已过大半,北京初三的同学和家长或许已适应节奏,但升学备考绝非短途冲刺,而是一场需要精准规划的马拉松。清晰的时间节点把控,才是决胜最终考场的核心。
为帮大家不错过任何关键环节,精心梳理 2025-2026 学年北京中考全年重要日程表,让您直观掌握每一步安排,提前布局、稳步迈向目标。
本文来源:微信公众号「学方小喇叭」
初三上半学期已过大半,北京初三的同学和家长或许已适应节奏,但升学备考绝非短途冲刺,而是一场需要精准规划的马拉松。清晰的时间节点把控,才是决胜最终考场的核心。
为帮大家不错过任何关键环节,精心梳理 2025-2026 学年北京中考全年重要日程表,让您直观掌握每一步安排,提前布局、稳步迈向目标。
本文来源:微信公众号「学方小喇叭」
全部评论 0