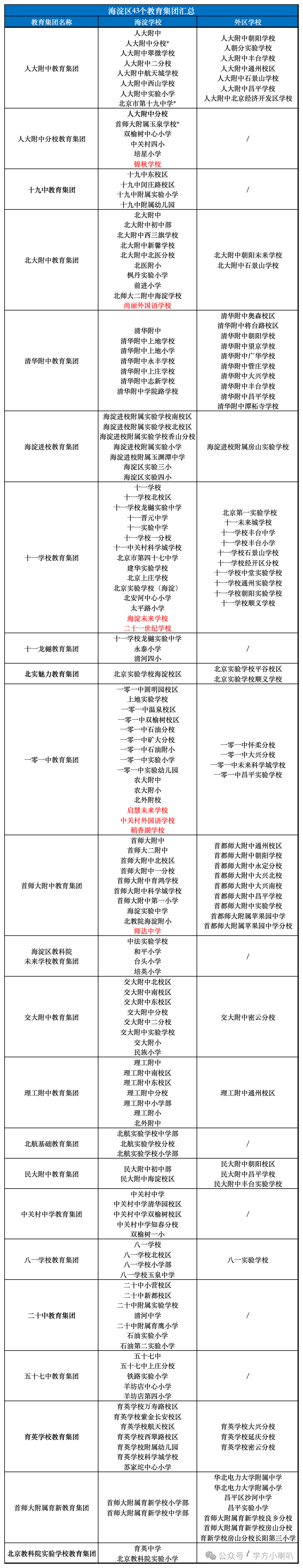
近几年,海淀教育集团化布局越来越广。据小编统计,目前海淀区教育集团总数已达43个,优质教育资源覆盖面持续扩大。 今年,已有多所民办学校陆续加入优质教育集团:

海淀集团化办学是覆盖最广最全的,随着集团化办学的深入推进,海淀教育格局正在不断优化。从2024年阳光招生开始,筛选优质生源困难,出台拔尖创新人才选拔,都是在小高年级和初一初二集团校内部进行报名选拔的,包括像QHF、BDF25届临近升学月份就在集团校小学内部进行了MK。
从初升高通道看,25届升学新出台的“0.5+3”直升政策,在小升初阶段进入集团校也大有优势。

附:海淀区43个教育集团汇总图表


另外,在海淀区有两所学校加入了西城的教育集团化办学,即:北师大二附中海淀学校纳入了北师大二附中教育集团;北师大三附中加入了北师大实验中学教育集团。你还知道海淀有哪些学校被纳入教育集团化办学吗? 
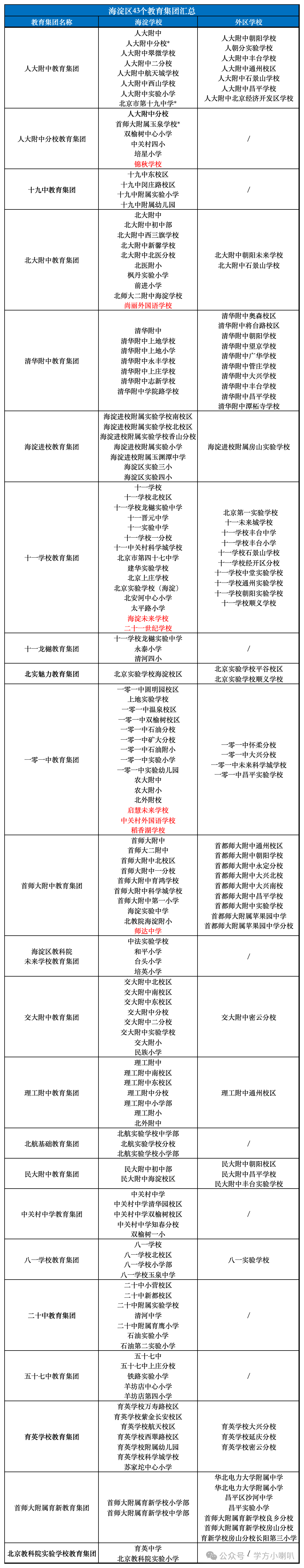
今年,已有多所民办学校陆续加入优质教育集团:
海淀集团化办学是覆盖最广最全的,随着集团化办学的深入推进,海淀教育格局正在不断优化。从2024年阳光招生开始,筛选优质生源困难,出台拔尖创新人才选拔,都是在小高年级和初一初二集团校内部进行报名选拔的,包括像QHF、BDF25届临近升学月份就在集团校小学内部进行了MK。
从初升高通道看,25届升学新出台的“0.5+3”直升政策,在小升初阶段进入集团校也大有优势。
附:海淀区43个教育集团汇总图表
本文来源:微信公众号「学方小喇叭」

全部评论 0