小升初简历是什么?就是对个人学历、经历特长、爱好及其它有关情况所作的简明扼要的书面介绍。
小升初简历为什么重要?因为它是一块“敲门砖”。当学校的老师没有见过你之前,简历就是能够很好展现出您家娃的成绩和能力,以及其他个人风采的一个重要方式。
海淀24年成立了2波拔尖创新人才基地校,其中24年10月前后个别学校进行了拔尖创新人才选拔,初期的报名信息采集阶段,需要靠简历筛一部分孩子来控制规模。
海淀二三梯队大多数学校无法自己组织考试,也无法通过机构拿到成绩,所以会通过看简历录取一部分孩子。
海淀一派结束后,还有个1.5派,其中就有民办校的补录环节,因为民办校不参加二派,所以这个阶段还有一部分名额拿出来,民办学校的补录是会看简历的,简历好的可以在1.5派上岸,算是给孩子兜底。
西城的特色寄宿会看,有点类似之前十一和RDF的网报,算是官方收简历。
朝阳大部分学校都可以通过简历获得面试机会,也有直接录的,明诚和燕京实验等学校根据简历中的奖项,会适当减免学费。
投递简历的牛娃众多,老师审核简历只有短短1-3分钟,甚至更少,再这么短时间内,你的简历内容,是否能够抓住老师的眼球,让人眼前一亮,就成为了关键。
电子邮件标题务必非常明显,比如:姓名➕电话➕区三好2次➕奥数一等奖2次二等奖5次➕英语iESOL B2➕其他,这样能让招生老师在众多简历当中一眼就看到想要的简历,且能够想要继续往下看的欲望;收简历的学校老师要看成千上百份简历,至少能让老师有兴趣打开看。
简历中核心奖项放在首页,让老师一目了然。
父母学历高、工作优的可以写在核心奖项下方,一定要留父母双人手机号以免错过电话。
邮件附件放简历pdf文件,注意pdf文件题目也用邮箱发送的那个标题;
邮件正文发300字证书列表;
发送频率一个月一次为佳,不要超过三次,很多邮箱设置了短期超过3次直接拉黑名单的功能;
不要群发,不要群发,不要群发。单独发送!
小升初简历主要涵盖以下几方面内容:首页、目录页、基本情况,所获荣誉,综合素质,个人爱好、自我简介、推荐信等。
尽量以简洁,大方为主,要太过于花哨,色系可以选择,如淡蓝色,绿色,淡粉色等,不要选择特别艳丽的色调,如大红色,整体要符合学生的年龄特质。
封面的设计同样以简约为主,首先是学生个人照,大小建议放2寸或者1寸,然后接着是学生的姓名、小学、联系电话,这里要特别注意的是,联系电话最好是留父母双方的电话,并且在电话号码后括号备注父亲或者母亲,方便招生老师联系不上其中一人的时候可以联系另外一位家长。
例:
这是最基础的一种形式,还有一种,可以让招生老师更直观的封面就看到孩子的一个获奖情况,那就可以在封面加一个表格,将孩子的获奖证书写明。这样做是为了一些学校想直接筛选核心奖项过程中更加方便便捷,封面就可以直接选走,避免翻阅遗漏。
例:
有些简历模版是封面完了之后是目录,这个可加可不加,根据家长个人意愿
例:
简历的第一页放学生的基本信息,这一页相当于学生整体情况的一个概括。
1.个人信息:包含姓名,性别,毕业学校,家庭地址,户籍,如果是双籍也要标注上。
2.荣誉奖项:奖项填写的原则可以是按大小排列依次是全国、本市、区级;按学科依次是奥数、英语、科创和语文,按时间排列先写高年级再写低年级。如果奖项比较多的同学,一定要按照奖项的主次来排列,一些不是太重要的奖项可以不用填写,以免分不清主次。
3.家庭情况:包括父母的单位和联系电话。
4.成绩单四五六年级的语数英期中期末成绩,有具体分数填写具体分数,没有就写“优”。
例:
先单独用一页或2页罗列出孩子从6年级到1年级有最近到最远的校内外荣誉证书文字版,文字版之后单独几页放孩子证书扫描版,排版顺序按照上面文字版提到的奖项顺序排列,一定要保证证书的清晰。建议一页放6-8张证书,不建议一张证书一页,审核简历的老师时间有限。
文字荣誉证书罗列例:
证书照片扫描版例:
我的爱好:比如音乐,美术,体育等,科技特长、可以通过照片的形式在这一部分展现出来,以更丰富学生的材料。
社会实践:这部分可以是参加社区志愿服务活动、参加爱国主义教育、参加有关红色文化的活动等。文字+照片的形式
综合素质评价:可以放孩子五年级和六年级4个学期的。
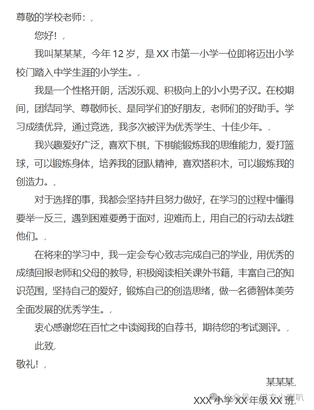
自荐信到底重不重要呢,整个材料老师审阅的时间如果按一分钟来看,可能自我介绍部分也就10几秒,但是这一部分还是必须要有的。自我介绍不宜长篇大论,一定要主次分明,重点突出的是学习成绩,还是获奖经历。也不宜写成流水账,要有所取舍。有的家长觉得孩子优秀的地方很多,就想展示给所有的人看,就全部都写上去了,啰啰嗦嗦一大篇,其实这样反而适得其反。
自荐信例:
26届北京小升初家长群已建立
小升初拼的就是信息差
欢迎各位家长扫码入群
入群可领取2025年小升初白皮书
+
113套小升初简历模版
本文来源:微信公众号「学方小喇叭」

全部评论 0